| VAP PROJECT | ● LIVE
ACCURACY: 81.58% (Real) CS-KNN: 89.47% MODEL: Tri-Stream Fusion SLIDE: 01/15

CABLESCOPE

Edge-Deployed Tri-Stream Deep Learning for TDR Cable Fault Diagnosis
VAP Project Presentation
TEAM MEMBERS Himanshu Tiwari, Atharva Tomar
Sarthak Patil, Siddhesh Patil
PROJECT GUIDES Prof. Sharad Wagh
Dr. Jyoti Gangane
CableScope Prototype
02

PROBLEM STATEMENT

PROHIBITIVE COST & COMPLEXITY

Industry-grade TDR systems (like Fluke or Megger) capable of pinpointing faults cost upwards of ₹3,00,000, heavily restricting access for independent contractors and labs.

HARDWARE BOTTLENECKS

A standard 72MHz microcontroller sampling in real-time has a crude spatial resolution of 1.4 meters, completely missing subtle or short-distance faults.

👁
MANUAL INTERPRETATION

Deciphering between a resistive fault reflection and standard ADC broadband noise requires a highly skilled technician.

⚠️
REAL-LIFE RELEVANCE

Cable failures cause immense downtime in telecom and aerospace networks. Rapid, autonomous diagnosis is essential for modern infrastructure recovery.

03

SECONDARY RESEARCH

01
TDR Physics
"TDR allows for precise localization of impedance mismatches along a transmission line." [2]

We leverage Reflection Coefficient metrics: Γ = (ZL − Z0) / (ZL + Z0).

02
ETS Sampling
"Equivalent-time sampling technique achieves gigasample resolution on low-speed microcontrollers." [3]

This literature validates our approach to bypass Nyquist limits cost-effectively.

03
NASA Studies
"Chafed cable detection is critical for aerospace safety and requires high-precision TDR signature models." [1]

Validates the critical need for advanced baseline-free anomaly detection.

04
Deep Learning in TDR
"1D-CNNs effectively extract sequence anomalies better than heuristic thresholds." [4]

Modern IEEE studies confirm AI out-performs standard visual interpretation.

04

PRIMARY RESEARCH

We conducted site visits and surveyed IT network administrators to validate the real-world demand for autonomous cable diagnostics.

  • Goal: Understand practical limitations of current tools.
  • Audience: Data Center Admins, Field Technicians.
  • Result: Discovered an overwhelming demand for cheap, text-based output tools.
"Trial & error or cable swapping is our primary method. Dedicated TDRs are just too expensive for our team."
- Lead IT Administrator
"We just want a tool that explicitly says 'Short at 4m'. We don't have the time to interpret complex waveforms."
- Field Technician
USER SURVEY RESULTS
Swap Cables
75%
Multimeter
15%
Own a TDR
10%
🔍
FIELD OBSERVATIONS

Teams waste hours blindly swapping cables in dense server racks.

05

BRAINSTORMING

APPROACH 1 Capacitance Testing
  • Measures total cable capacitance.
  • Rejected: Fails on shorts or multi-faults.
APPROACH 2 Frequency Domain (FDR)
  • Sweeps sine waves to observe SWR.
  • Rejected: High cost, complex RF design.
APPROACH 3 ETS TDR + Deep Learning
  • DAC sweeps for Equivalent-Time Sampling.
  • Selected: Sub-nanosecond precision at low cost.
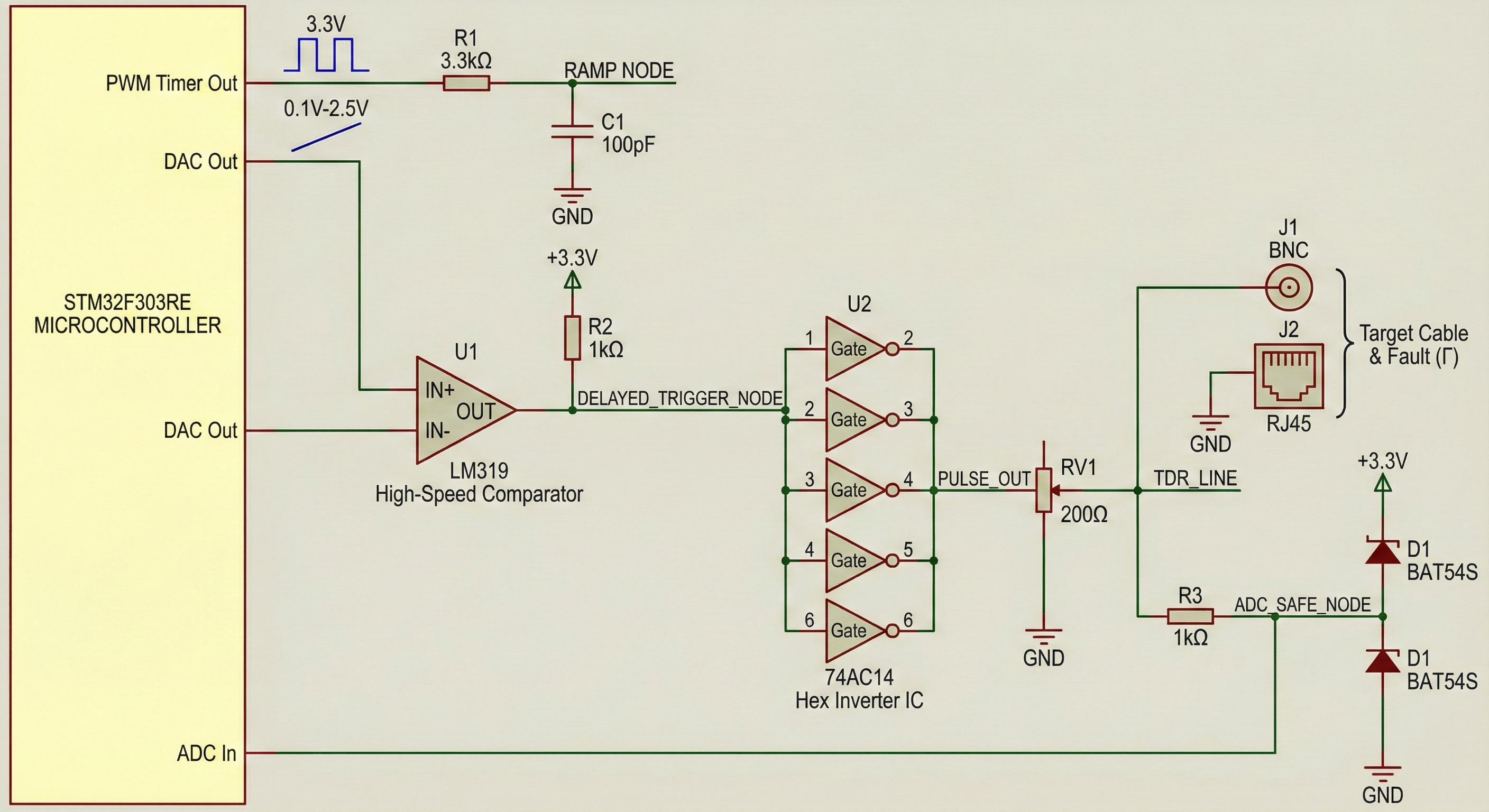
PROPOSED SCHEMATIC
Schematics
06

BRIEF STATEMENT

The final selected idea is to build CableScope.

CableScope is a novel edge-computing instrument that democratizes cable diagnostics by integrating a low-cost STM32 hardware acquisition layer with a Raspberry Pi-hosted deep learning orchestration gateway.

We will build a complete end-to-end system spanning from bare-metal electronics up to a web-based user interface powered by a Tri-Stream Feature-Fusion Neural Network.

SYSTEM DELIVERABLES
Custom HardwareAnalog Front-End PCB
Embedded FWSTM32 Rust ETS Logic
OrchestratorGo Server + L2-Lite
AI EngineTri-Stream CS-CNN
Frontend UINext.js Dashboard
07

ABOUT THE PRODUCT

INNOVATIVE ETS HARDWARE

Bypassing standard 72MHz limits using a DAC-driven comparator to achieve Gigasample-per-second equivalent speeds for ~10cm resolution.

DISTRIBUTED ARCHITECTURE

Workloads are intelligently split: STM32 for timing, Raspberry Pi for orchestration, and Python for deep neural inference.

COMPRESSED SENSING

Instead of processing the entire noisy waveform, the signal is compressed into a sparse 256-point vector, filtering broadband noise mathematically.

TRI-STREAM AI ENGINE

Simultaneously processes 1D time-domain signals, 2D CWT frequency scalograms, and Sparse CS features, merged via a Meta-Learner.

08

MARKET ANALYSIS

MARKET POTENTIAL [5]
$1.8B
Global TDR Market (2024)
8.2%
CAGR (2024-2030)
60%
Telecom Segment

Demand is surging across IT Infrastructure, Telecom (Underground Coaxial), and Aerospace. Highlighted by recent global network modernization reports.

COMPETITIVE ADVANTAGE

Zero barrier to entry. No formal training required. Intelligent autonomous reports replace manual waveform deduction.

COST COMPARISON
₹3,00,000+ (Fluke/Megger)
₹1,600 (CableScope BOM)
187× CHEAPER
09

METHODOLOGY & SYSTEM DESIGN

The methodology focuses on an end-to-end distributed system tailored for edge deployment:

  • Pulse Generation: STM32 orchestrates an LM319 comparator to generate ultra-fast step pulses into the transmission line.
  • Signal Acquisition: Reflections are captured using Equivalent-Time Sampling (ETS), creating a 1024-point high-resolution waveform.
  • Data Transmission: Waveforms are serialized over a custom L2-Lite protocol to the Raspberry Pi Gateway.
  • Inference & UI: The gateway runs the Python-based Deep Learning model for fault diagnosis and serves a Next.js dashboard to end-users.
END-TO-END SYSTEM ARCHITECTURE
System Design
10

HARDWARE & DSP PIPELINE

Analog Front-End & Pre-Processing

The raw electrical signal captured by the ADC contains high environmental and quantization noise. Before reaching the AI, the signal undergoes a rigid 3-Phase Digital Signal Processing (DSP) Pipeline:

  1. PCHIP Resampling: Standardizes the non-uniform ETS time-steps into a consistent 1024-point array.
  2. Daubechies-4 Wavelet Denoising: Decomposes the signal to threshold out high-frequency broadband ADC noise while preserving sharp reflection edges.
  3. Savitzky-Golay Smoothing: Applies polynomial filtering to smoothen the waveform, preventing false gradients during CWT conversion.
DSP PIPELINE
DSP Pipeline
11

AI: TRI-STREAM ARCHITECTURE

Our novel AI engine simultaneously analyzes three distinct mathematical representations to break the accuracy ceiling:

  • Stream 1: Physics 1D-CNN. Uses Squeeze-and-Excitation layers to pinpoint temporal Time-of-Flight distance features directly from the 1D waveform.
  • Stream 2: Visual 2D-ResNet18. Analyzes frequency dispersion and attenuation patterns via Continuous Wavelet Transform (CWT) Scalograms.
  • Stream 3: Lightweight CS-CNN. Projects the 1024-point vector into a sparse 256-point array using Compressed Sensing to maximize robustness.
TRI-STREAM NEURAL NETWORK
Tri-Stream AI Architecture
12

RESULTS & METRICS

COMPRESSION VS ACCURACY
Compression vs Accuracy

A 4:1 ratio optimally balances efficiency with diagnostic retention.

SYSTEM PERFORMANCE
Tri-Stream Accuracy81.58% (Real Data)
Inference Latency< 240 ms
Hardware SamplingETS ~1ns
AI METRICS
Compression Ratio4:1 (1024 → 256)
Sparse Baseline (CS-KNN)89.47%
Model StrategyTri-Stream Fusion
13

CONCLUSION

The Democratization of Diagnostics

CableScope successfully solves the complex Trilemma of cable diagnostics: Cost, Hardware Capability, and Manual Interpretation.

  • Cost: Custom ETS hardware dropped prices to ₹1,600.
  • Precision: Compressed Sensing mathematics annihilated standard 72MHz ADC broadband noise.
  • Autonomy: The Tri-Stream Feature-Fusion engine decodes overlapping physical waveforms reliably without human bias or intervention.
14

FUTURE SCOPE

1. HW Random Demodulator

Moving the Compressed Sensing software simulation into a physical analog component on the PCB to further increase sampling boundaries without CPU overhead.

2. DMA Memory Expansion

Current SRAM limits physical scans to 1024 points (100m range). Expanding external memory allows for kilometer-scale diagnostics.

3. Multi-Fault Scenarios

Training the 2D-ResNet branch specifically on overlapping reflections to successfully decouple compound infrastructure damage.

15

REFERENCES

[1] "A Simple and Efficient Computational Approach to Chafed Cable Time-Domain Reflectometry Signature Prediction" — NASA NTRS.
[2] Agilent Technologies, "Time Domain Reflectometry Theory" Application Note 1304-2.
[3] S. Zheng et al., "Equivalent-time sampling technique for high-resolution reflectometry in embedded systems," Sensors.
[4] J. Hu et al., "Squeeze-and-excitation networks," IEEE CVPR.
[5] Cable Fault Locator Market Size & Trends Analysis Reports (FutureMarketInsights).